主页
联系我们
关于泰普洛
泰普洛领导力
泰普洛中国
泰普洛全球
泰普洛服务客户
联系我们
核心业务
领导力测评
高管教练
定制化内训
内部私董会
企业内训
合作与咨询
申请教练
业务咨询
观点/动态
领导力洞见
书单推荐
近期活动报名
活动回顾
+
关于泰普洛
泰普洛领导力
泰普洛中国
泰普洛全球
泰普洛服务客户
联系我们
+
核心业务
领导力测评
高管教练
定制化内训
内部私董会
企业内训
合作与咨询
合作与咨询
观点/动态
领导力洞见
书单推荐
近期活动报名
活动回顾
CPI知识课堂: 典型职业角色要求
人生如戏,每个职场人都会处在一个舞台之上,扮演着特定的角色。但是由于个人天赋的不同,以及角色要求的各异,有的人适合演一种角色,有的人适合演另一种角色。
对角色的认识,是成长力觉醒的重要部分。如果说自我是个人发展的出发点,那么角色则是个人发展的落脚点。
自我的满足会给个人带来愉悦,而角色的履行则会赋予个人以意义。虽然角色可以被分为不同的类别,但个人需要结合自己的激情,和期望满足的需求,去找到值得自己努力终身的角色,即自己的使命,这是我们追求职业幸福必经的途径。
本期,我们从岗位具有的两重性质出发,分析常见的 11 类典型职业的职责要求,以及作为团队成员在团队中所承担的 9 种角色类型。以下敬请enjoy:
| 全文共计2694字,预计2-3分钟 |
个人能力的局限性,会由人们所构成的组织来弥补。正如管理学家彼得·德鲁克所言:“效率是正确地做事,效能是做正确的事”。
组织之所以会产生比个体更大的优势,在于个人相互之间的分工与协作。
由于工作内容存在差别,且个体被归属于特定的团队,因此每个人所承担的岗位都有两重角色:1 是履行具体岗位工作任务要求的职业角色,2 是在一个团队中承担非职责要求的团队角色。
当分工体系与领导力形成有机配合时,组织便产生超越个体能力总和的战略优势,这正是现代管理的核心价值所在。
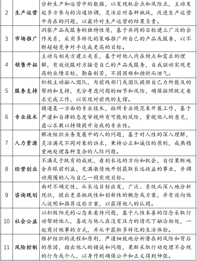
1
典型职业的角色要求
不同的职业有不同的核心职责,履行这些职责要解决的核心问题也各有不同。
在相同的职业上,虽然不同的人可能会有自己独特的一些特点和方法,但通过对大量优秀人才数据的分析,可以发现那些在相似岗位上表现优秀的人,往往都会有很多相同的共性特征。
比如统计发现,能够在销售岗位上表现优秀的人才,大多数都不惧与陌生人相处,表现出很高的自在性,可以很快与人打成一片。虽然也有少数自在性低的销售人才也会表现优秀,但他们往往在别的一些重要的“销售特质”上表现突出。
对大量优秀人才的数据分析,可以避免个案的误差,找到这类岗位的核心成功基因。
如下是 11 类常见的典型职业类别,基于CPI全面个性测评,我们可以通过数据分析分别挑选 10 项对这些职业产生重要影响的个性,这些CPI个性也是是履行这些职业角色要求的关键特质。(具体可以参考CPI职业个性报告内容)
我们需要注意的是,这些典型职业的角色定义,是通过数据分析发现的共性规律,但由于具体的岗位有其特殊性,会受到组织规模、文化和行业等因素的影响。
我们列出的这些典型职业角色要求的分析,仅提供一个相对标准的参考。另外对于那些正在探索职业转变的读者,可以帮助拓展对不同职业角色要求的认知。
个体与职业的匹配度不仅决定发展潜力,更会塑造行为模式。在这些典型职业上的匹配度,一方面反应自己在某些职业方向上会更有潜力;另一方面,也是指个人可能会采取某些职业典型的风格,来处理自己当前职业的问题。
心理学研究表明,当程序员采用工程师的严谨逻辑处理团队冲突时,或是销售员运用市场营销的开拓思维解决项目瓶颈时,这种职业性格的迁移效应会显著提升工作效能。这种匹配度越高,个体越能自然运用职业典型风格解决问题。
正如亚马逊CEO安迪·贾西所言:“
让正确的人以正确的方式做正确的事,是领导力的终极艺术
”。
2
团队角色分析
在组织行为学中,贝尔宾团队角色理论揭示了一个重要现象:每个成员在完成岗位职责的同时,都会自然承担特定的团队角色。
这些角色可分为三类:行动导向型(如执行者、完成者)、人际导向型(如协调者、团队工作者)和思维导向型(如创新者、专家)。心理学研究表明,这种角色分配并非完全由职位决定,而是个人特质与团队需求的动态匹配。
正式角色确实受分工和地位影响,但团队成员在团队中的行为模式背后,还承载着许多非正式的角色,非正式角色同样重要。高效团队中往往存在"隐形领导者"——他们虽无正式头衔,却通过专业能力和人格魅力影响团队方向。
有些人倾向于出点子,有些人擅长对外关系,有些人经常活跃团队氛围,这些非正式角色更多会受到性别、年龄、尤其是团队成员内在个性特点的影响。
值得注意的是,团队角色具有流动性。项目不同阶段会激活成员的不同角色特质。优秀的领导者如微软CEO萨提亚·纳德拉,正是通过建立"成长型思维"文化,鼓励成员在不同角色间灵活转换,从而释放团队最大潜能。这种动态平衡,正是现代组织应对复杂挑战的关键所在。
通过 CPI 测评中 39 项个性的组合,可以得到 9 种常见的团队角色。这九种角色突出的优势,以及在团队中倾向于承担的功能分别如下:
你在这些角色上的倾向性可以分为三类,揭示了你在团队中可能承担的角色:
1. 主导角色:得分超过 70 分的角色,是个人在团队中最有可能承担的角色。
2. 辅助角色:得分在 50 分及以上,但不到 70 分的角色,是个人在团队中可能承担的角色。
3. 从属角色:得分小于 50 分的角色,是个人在团队中很少承担的角色。
综合上述两个部分的分析,如果一个人既能匹配职业角色的要求,又能在团队中承担对团队有价值的角色,那么他更可能会融入其中做出自己的贡献。
分析完两种角色后,我们需要思考以下 2 个问题:第一,你的职业角色倾向于当前的岗位匹配吗?哪些方面不匹配呢?你在工作中喜欢和讨厌的事情都有哪些?第二,你的团队角色倾向在团队中是必须的吗?与其他人是否可以相处融洽?可以创造价值吗?
世界上没有相同的两个岗位,对自己岗位角色的要求,最好量体裁衣,进行针对性的分析,发现自己的岗位对自己的角色要求。
- 如果你正在寻找一种工具 -
在
人才招募和配置
中,能快速识别“人”的个性
在
组织人才盘点
中,能高效提升盘点质量
在
人才培养发展
中,能有针对性地提升自我认知
在
团队诊断建设
中,优势互补,发挥合力
在
职业发展评估
中,能全面了解内在特质和动机
我们诚挚邀请你
了解「CPI全面个性测评」
CPI类似个性特征领域的“元素周期表”,从“思维、人际和意志”三个方面,全面评估对工作行为产生重要影响的39项个性因素,精确了解人才的内在特点。让你看人的眼光,从放大镜直接跃升到显微镜,建立全面识人的框架。
企业用户
点此了解CPI
;个人用户体验测评,
点此购买
▼企业一把手和HR负责人申请免费试测
业务联系和商务合作:Ivana 18918323203(同微信)
- 点击下方关键词,看更多主题内容 -
|
全面个性测评介绍
|
企业做测评
|
领导者做个性测评
|
乐观性
|
灵活性
|
性格决定命运的真相
|
成长TOP模型要素
|
职场人三层模型
|
人的底层因子与自我认知
|
印象偏差与光环效应
|
个性组合3
|
CPI基本理论
|
CPI理论基础
|
个性组合2
|
企业家典型个性特质
|
冰山模型
|
个性组合1
|
女高管VS男高管
|
民企高管画像
|
人才盘点
|
人能力发展矛盾
|
测评是领导力发展抓手
|
领导力潜质
|
“1+4”潜力模型
|
学习敏锐度
|
“人”的四大基本矛盾
|
去自我中心
|
领导力觉醒
|
优势互补
|
高潜识别
|
发挥长处
| 女性领导者
|
销售能力
|
轻松稳定忧虑
| 灵活创新好奇
|
理论性、分析性、批判性
|
关怀性、信任性、敏感性
|
活跃性、自在性与乐群性
|
职业转型
|
影响性、支配性与民主性
|
勇气性、抱负性、规则性
|
好胜性、精力性、责任性
|
预测行为
|
人才盘点
|
测评类别
|
思维与规划
|
乐观者更能赢
|
女性领导力密码
|
特质测评VS类型测评
|
CPI最新介绍
|
大型企业人才评价中心构建
|
人才梯队建设
|
胜任力
|
人才数字画像
|
测评工具价值
|
发展人的逻辑上
|
发展人的逻辑下
|
用人以长
|
底层储备
| 约哈里之窗
|
穿透人设
上一篇:
纳瓦尔3小时访谈完整版:关于幸福、财富、学习和自我价值的洞见
下一篇:
纳瓦尔的五种人生杠杆:用更少的力,成更大的事